软件与信息技术细分市场大数据产业的分析报告
发布时间:2016-02-18 , 发布人:华恒智信分析员
一、 软件与信息技术服务行业简介
(一)行业概述
软件与信息技术服务业是指利用计算机、通信网络等技术对信息进行生产、收集、处理、加工、存储、运输、检索和利用,并提供信息服务的业务活动,其业务主要包括:信息技术咨询、信息技术系统集成、软件开发、信息技术外包等。软件和信息技术服务业是信息技术与现代服务业高度融合的产物,是关系国民经济和社会发展全局的基础性、战略性、先导性产业,具有更新升级快、产品科技含量高、应用领域广、资源消耗低等突出特点。发展软件和信息技术服务业对于实现传统企业的信息化改造,推动信息化和工业化深度融合,培育和发展战略性新兴产业,提升我国的产业竞争力,加快经济发展方式转变和产业结构调整,提高国家信息安全保障能力和国际竞争力具有重要意义。
(二)软件与信息技术服务行业的发展
1、 软件与信息技术服务行业的总体发展
2000年以来,国务院先后发布了《鼓励软件产业和集成电路产业发展的若干政策》和《进一步鼓励软件产业和集成电路产业发展的若干政策》,从财税、投融资、研究开发、进出口、人才、知识产权、市场等方面给予了较为全面的政策支持,同时原信息产业部、工业和信息化部围绕软件企业所得税、软件增值税等政策重点,加强沟通协调,及时落实税收优惠政策,研究制定了软件企业认定管理办法,修订软件产品管理办法,进一步完善了政策落实和行业管理的基础性、专业性制度,为产业快速发展营造了良好环境。经过全行业的共同努力,我国软件和信息技术服务业步入快速发展阶段,形成了较为完整的技术和产业体系。
从行业总体规模上看,进入本世纪以来,我国软件和信息技术服务业发展迅速。2015年,我国软件和信息技术服务业延续稳中趋缓态势,收入增速回落,但效益保持平稳增长;产业结构不断调整,传统行业领域增长明显放缓,新兴领域持续蓬勃发展。据工业和信息化部《2015年1-11月软件业经济运行情况》统计,2015年1-11月,我国软件和信息技术服务业完成软件业务收入38217亿元,同比增长16.2%,增速低于去年同期3.9个百分点;完成利润总额4422亿元,同比增长10.8%,增速低于去年同期12.9个百分点。

2、 大数据产业的发展情况
近十几年来,我国经济高速发展,国内生产总值从2001年的11万亿元增长到了2014年度63.13亿元,年均复合增速达到14.28%。宏观经济的高速发展为软件和信息技术服务业的发展提供了良好的条件,各个行业和领域产生了旺盛的软件需求,纷纷加大软件和信息技术服务投入,信息化水平有了很大提升。
随着信息技术的发展,信息技术与经济社会的交汇融合引发了数据迅猛增长,数据已成为国家基础性战略资源。坚持创新驱动发展,加快大数据部署,深化大数据应用,已成为稳增长、促改革、调结构、惠民生和推动政府治理能力现代化的内在需要和必然选择。
公司所处的大数据技术服务细分领域属于新兴领域,根据工业和信息化部电信研究院《大数据白皮书(2014)》描述,大数据应用和技术起点是在互联网快速发展中诞生的,大数据技术的源头是谷歌提出了一套以分布式为特征的全新技术体系,即后来陆续公开的分布式文件系统(GFS,Google File System)、分布式并行计算(MapReduce)和分布式数据库(BigTable)等技术,以较低的成本实现了之前技术无法达到的规模。随着互联网、移动互联网以及物联网等的蓬勃发展,使得大数据越来越成为信息社会的一大特征。
目前我国网民数量居世界之首,每天产生的数据量也位于世界前列。根据 IDC 的预测,到2020 年,全球需要管理的数据量将达到35ZB,相较于2011 年,将增长50 倍,而同期IT 从业人员将仅增加1.5 倍,意味着人均管理数据量将膨胀近33 倍;全球大数据技术及服务市场2016年收入将达238亿美元,接近1500亿元人民币,中国市场规模未来5年将增长近7倍。根据日前发布的《中国大数据发展调查报告(2015年)》显示,2014年,我国大数据市场规模为84亿元,预计2015年接近116亿元,增速为38%。与2014年中国信息产业规模15万亿元相比,大数据市场还是一个非常小的市场,还处在非常初级的阶段。
(三)行业管理体制、相关法律法规及主要产业政策
1、 行业管理体制
软件和信息技术服务产业主要受国家工业和信息化部和商务部等的政策影响。具体如下:
工业和信息化部负责制定国家信息产业发展战略、方针政策和总体规划,对全国软件行业实行行业管理和监督,组织协调并管理计算机系统集成资质评定工作。
商务部负责服务贸易发展的统筹协调、建立和完善服务贸易统计体系、积极推进服务贸易重点领域,形成有竞争力的产业体系,研究制定鼓励服务贸易发展政策,完善服务贸易的政策法规体系等。
国家发改委负责产业政策的制订、提出产业发展战略和规划;指导行业技术法规和行业标准的拟订;推动高技术发展,实施技术进步和产业现代化的宏观指导等。
国家版权局中国版权保护中心和中国软件登记中心是软件著作权登记管理的部门。
国家知识产权局、专利局是专利权申报登记管理的部门。
行业自律组织是中国软件行业协会。中国软件行业协会及各地协会、各领域分会是行业内部的指导、协调机构,主要从事产业及市场研究,对会员单位的公共服务、行业自律管理以及代表会员向政府部门提出产业发展建议等。
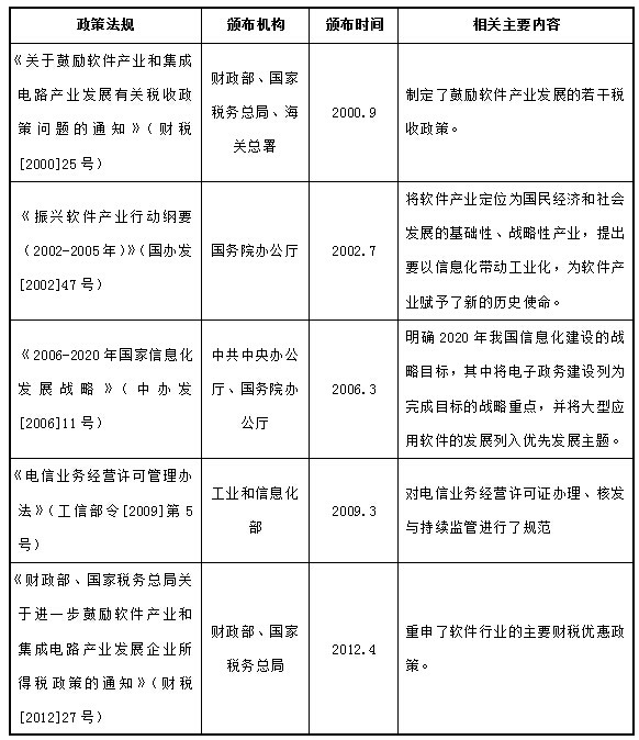
2、 行业主要相关政策


(四)行业周期性、区域性、季节性特征
1、 周期性
相对而言,软件和信息技术服务业受经济周期和金融危机的影响比传统的制造业要小,尤其是电子政务、工业信息化等领域均为国家重点发展的信息化领域,具有较强的抗周期性。
2、 区域性
我国不同地区的经济发展水平和对信息化的重视程度决定了该地区的信息化市场需求。总体而言,东部地区经济发展水平较高,信息化建设步伐较快;西部地区受经济发展水平的限制,信息化建设相对落后,有较大的建设需求。
因此不同地区之间的信息化发展水平和需求呈现出差异性,本行业也呈现出一定的地域性特征。
3、 季节性
电子政务、工业信息化等领域的需求主体主要是政府部门,政府部门经济行为的特殊性决定本行业具有一定的季节性。由于政府客户的合同款项支付在年末相对集中,行业内企业的现金流量呈现出一定的季节性。
二、 行业市场规模及未来前景
(一)行业市场规模
进入本世纪以来,我国软件和信息技术服务行业取得快速增长。2001年至2015年11月,我国软件和信息技术服务业收入又751亿元增长到38217亿元,年均复合增速达到29.95%。根据工信部最新统计显示,2015年1-11月我国软件和信息技术服务业完成软件业务收入38217亿元,同比增长16.2%,增速低于去年同期3.9个百分点;完成利润总额4422亿元,同比增长10.8%,增速低于去年同期12.9个百分点。同时软件和信息技术服务业收入在国内生产总值GDP中所占的比重不断攀升,由2001年的不足0.7%,提升至2014年的6.03%。预计未来几年我国软件和信息技术服务业务收入还将保持较高的增速。
近十几年来,我国经济高速发展,国内生产总值从2001年的11万亿元增长到了2014年度63.13万亿元,年均复合增速达到13.29%。宏观经济的高速发展为软件和信息技术服务业的发展提供了良好的条件,各个行业和领域产生了旺盛的软件需求,纷纷加大软件和信息技术服务投入,信息化水平有了很大提升。
随着信息技术的发展,信息技术与经济社会的交汇融合引发了数据迅猛增长,数据已成为国家基础性战略资源。坚持创新驱动发展,加快大数据部署,深化大数据应用,已成为稳增长、促改革、调结构、惠民生和推动政府治理能力现代化的内在需要和必然选择。
公司所处的大数据技术服务细分领域属于新兴领域,根据工业和信息化部电信研究院《大数据白皮书(2014)》描述,大数据应用和技术起点是在互联网快速发展中诞生的,大数据技术的源头是谷歌提出了一套以分布式为特征的全新技术体系,即后来陆续公开的分布式文件系统(GFS,Google File System)、分布式并行计算(MapReduce)和分布式数据库(BigTable)等技术,以较低的成本实现了之前技术无法达到的规模。随着互联网、移动互联网以及物联网等的蓬勃发展,使得大数据越来越成为信息社会的一大特征。
目前我国网民数量居世界之首,每天产生的数据量也位于世界前列。根据 IDC 的预测,到2020 年,全球需要管理的数据量将达到35ZB,相较于2011 年,将增长50 倍,而同期IT 从业人员将仅增加1.5 倍,意味着人均管理数据量将膨胀近33 倍;全球大数据技术及服务市场2016年收入将达238亿美元,接近1500亿元人民币,中国市场规模未来5年将增长近7倍。根据日前发布的《中国大数据发展调查报告(2015年)》显示,2014年,我国大数据市场规模为84亿元,预计2015年接近116亿元,增速为38%。与2014年中国信息产业规模15万亿元相比,大数据市场还是一个非常小的市场,还处在非常初级的阶段。
(二)我国软件与信息技术服务业之细分市场大数据产业的发展趋势
信息技术的高速发展,不断推动着信息技术服务业业务向细分化、多样化方向发展,促使新产品、新业态大量涌现,进而创造新的市场空间,带动产业升级优化。大数据产业化进程加速,信息技术服务业由传统PC时代向新兴技术转移的节奏开始加速。企业专注自身优势领域的同时,亟需结合新兴技术支撑自身发展,开放合作成为产业主要趋势。于此同时,信息技术产业的竞争正从单一企业竞争演进到以聚合生态圈协同效应的全产业链竞争,生态圈建设的重要性凸显。
根据2016年全国工业和信息化工作会议报告,2016年主要预期目标软件和信息技术服务业收入14%左右。根据国务院印发的《促进大数据发展行动纲要》(以下简称“《纲要》”),全球范围内,运用大数据推动经济发展、完善社会治理、提升政府服务和监管能力正成为趋势,有关发达国家相继制定实施大数据战略性文件,大力推动大数据发展和应用。目前,我国互联网、移动互联网用户规模居全球第一,拥有丰富的数据资源和应用市场优势,大数据部分关键技术研发取得突破,涌现出一批互联网创新企业和创新应用,一些地方政府已启动大数据相关工作。坚持创新驱动发展,加快大数据部署,深化大数据应用,已成为稳增长、促改革、调结构、惠民生和推动政府治理能力现代化的内在需要和必然选择。
《纲要》明确指出,①2018年底前建成国家政府数据统一开放平台;②到2020年,形成一批具有国际竞争力的大数据处理、分析、可视化软件和硬件支撑平台等产品。③培育10家国际领先的大数据核心龙头企业,500家大数据应用、服务和产品制造企业。实现关键部门的关键设备安全可靠。④2020年底前,逐步实现信用、交通、医疗、卫生、就业、社保、地理、文化、教育、科技、资源、农业、环境、安监、金融、质量、统计、气象、海洋、企业登记监管等民生保障服务相关领域的政府数据集向社会开放。⑤中小微企业公共服务大数据。形成全国统一的中小微企业公共服务大数据平台。
这是国家大数据战略的一个顶层设计,发展大数据是国家战略。虽然目前看来,人力资源的配给与现有的数据库管理技术基本是足够的,但是未来,如果人类管理数据的效率不能保持同步提升,人类在大数据时代将无法对数据进行有效管理。大数据管理技术以及开放的大数据生态圈将促使大数据行业的快速发展。
三、 软件与信息技术服务行业之细分大数据产业的竞争格局及行业壁垒
(一)大数据市场竞争格局
大数据产业属技术密集型产业,竞争更多是技术实力与创新能力的比拼,离数据越近的产业环节,产业价值越大。能掌控大数据实时集成、海量信息处理和管理、云存储等技术的厂商将成为产业的主导者,主导未来大数据产业技术发展方向,促进商业模式创新。
大数据产业链现在已经初现雏形,围绕大数据的产生与集聚、组织与管理、分析与发现、应用与服务各层级正在加速构建。
目前,在大数据产业链上有三种大数据公司: 1、基于数据本身的公司(数据拥有者):拥有数据,不具有数据分析的能力;2、基于技术的公司(技术提供者):技术供应商或者数据分析公司等;3、基于思维的公司(服务提供者):挖掘数据价值的大数据应用公司。
(二)大数据产业进入壁垒
1、 数据资源壁垒
大数据时代的一大特点就是,数据成为企业核心资产,丰富的高质量数据资源是大数据产业发展的前提。近几年在互联网产业及金融、电信信息化快速发展的带动下,我国数据资源总量有了快速增长,已达到全球的13%,但其他行业受信息化水平制约,数据储量仍不丰富。对数据的掌握决定对市场的支配权;越靠近最终用户的企业,将在产业链中拥有越大的发言权。
2、 技术壁垒
两类企业将在大数据产业链处于重要地位。一种是掌握海量有效数据的企业,第二种是有强大数据分析能力的企业。关键是谁拥有更多、更准、更有价值的数据。
中国大数据应用处在起步阶段。淘宝、腾讯以及百度这些互联网巨头是率先使用大数据技术的用户,但他们主要基于开源软件自主开发大数据应用。行业进入需要具有较高的技术层次,技术和产品的创新能力是推动公司取得竞争优势的关键因素。
3、 政策壁垒
为把握大数据时代战略机遇,我国要加速营造良好的大数据产业生态环境,政府应不断完善政策法规,创建适度宽松的发展环境,提升中国在世界信息产业的地位;IT厂商应聚焦技术创新与服务模式创新,洞察用户需求,提供高可用性的整体性解决方案;行业用户应当通过云平台实现数据大集中,形成企业数据资产;同时深度分析挖掘大数据的价值,推动企业智能决策。
4、 专利壁垒
保护知识产权是软件与信息技术服务产业发展的重要因素,只有保护好知识产权,才能保护和提高开发商开发软件的积极性,才能促进软件产业的蓬勃发展,十二五规划对知识产权的保护力度进一步增大,这将对专利壁垒起到良好的促进作用。
四、 影响大数据产业发展的有利因素和不利因素
(一)大数据产业发展的有利因素
1、 国家政策大力支持
公司处于国家行业政策鼓励和重点支持发展的行业。发展和提升软件和信息技术服务业,对于推动信息化和工业化深度融合,培育和发展战略性新兴产业,建设创新型国家,加快经济发展方式转变和产业结构调整,提高国家信息安全保障能力和国际竞争力具有重要意义。为此国家出台《国务院关于印发进一步鼓励软件产业和集成电路产业发展若干政策的通知》、《国务院关于加快培育和发展战略性新兴产业的决定》、《软件和信息技术服务业十二五发展规划》、《关于印发促进大数据发展行动纲要的通知》等政策,从税收、研究经费、进出口优惠、人才培养、知识产权保护、市场开发和投融资等方面给予了较为全面的政策支持。根据国家发展规划,预期未来国家还将出台更多针对软件和信息产业的专门政策,这将有力地推动我国软件和信息产业的健康稳步发展。
2、 大数据技术开发应用前景广阔
国家计划在2018年底前建成国家政府数据统一开放平台,率先在信用、交通、医疗、卫生、就业、社保、地理、文化、教育、科技、资源、农业、环境、安监、金融、质量、统计、气象、海洋、企业登记监管等重要领域实现公共数据资源合理适度向社会开放,带动社会公众开展大数据增值性、公益性开发和创新应用,充分释放数据红利,与云计算、物联网、移动互联网等新一代信息技术融合发展,与传统产业协同发展新业态、新模式,促进传统产业转型升级和新兴产业发展,激发大众创业、万众创新活力。
(二)行业发展的不利因素
1、 产业创新体系不健全,核心技术缺乏
长久以来,我国信息化建设过程中存在着“重硬轻软”的思想倾向。在软件产品开发层面,民众版权意识薄弱,盗版现象严重。另外,国内企业普遍规模较小、自主创新能力不足。创新能力不足是制约中国信息产业尤其是软件和信息服务业发展的瓶颈。目前,行业内虽已涌现出一些具有自主知识产权的高技术、高附加值的产品,但从总体上看,多数企业或产品尚没有自己的自主知识产权或核心技术,企业依靠产品的低水平重复开发、国外知名品牌产品代理销售等业务生存的现象较为普遍。
2、 人才结构矛盾突出
软件和信息技术服务业是一个知识密集型产业,具有高技术含量和高附加值的特点,其发展需离不开大量的高素质人才。目前,我国软件行业从业人员数量规模可观,但高层次、复合型、领军型人才依然缺乏,尤其是在经营管理、技术创新等方面具有国际化视野的高端人才较为匮乏,这已经成为制约中国软件和信息技术服务业发展的关键因素之一。
3、 大数据行业发展仍在初级阶段
我国的大数据产业具备良好基础,发展前景广阔。一是一批世界级的互联网公司在大数据应用上不断推陈出新,智能搜索、广告、电商、社交等借助大数据技术持续进化,互联网金融、O2O(online to offline)等应用借助大数据向线下延伸。二是大数据技术紧跟国际先进水平,具备建设和运营世界最大规模大数据平台的能力,单集群规模达5000 到10000 台服务器,数据管理规模达到EB(1EB=1018B)级别,在机器学习等方面也有所突破。三是当前和未来一段时间,我国面临着经济结构转型升级、政府和公共服务改进提升等紧迫任务,这些方面大数据都有广阔的应用前景。
大数据在全球的发展还都处于初期,技术、制度、观念等方面都需要改变。对我国来说,数据资源不丰富,数据开放程度较低、技术差距大,技术水平不高,技术扩散不畅和法律法规不完善是限制当前大数据发展的主要问题。
本文来源:优讯中国 作者:卢山
扫一扫,关注

