成功案例
某能源环境公司人力资源战略规划项目纪实
发布时间:2019-12-06 20:07 , 发布人:华恒智信分析员
——绘制企业人力资源管理“地图”,打造体系化管理
之前和华恒智信人力资源顾问公司有过一次合作,主要做销售人员薪酬设计项目,印象非常深刻。由于其专业的服务和科学、实操的解决方案,本次我们设计企业的人力资源战略规划时,依然选择华恒智信作为我们的合作伙伴。
针对企业人力资源战略规划不足的问题,华恒智信咨询专家帮助我们明晰了企业人力资源机制、企业人力资源体系内容,并且详细设计了人力资源战略实施的步骤。他们提交的设计方案远远高出我们的预期,问题诊断、分析和方案非常细致,有理有据,令我们非常佩服。这些方案为我们人力资源管理的战略性发展指明了方向。
此外,华恒智信各位专家在项目过程中也表现出了专业性、高效性和严谨性。非常值得我们公司每一位员工学习。
【客户行业】能源环境公司
【问题类型】人力资源战略规划的制定
【客户背景及现状分析】
刘经理几天前才调到北京某能源环境公司的人力资源部当副经理,就接受了一项紧迫的任务,要求他在14天内提交一份本公司5年的人力资源战略规划。虽然老李从事人力资源工作已经多年,但面对桌上那一大堆文件、报表,不免一筹莫展。经过几天的一番整理和苦思,他最后决定求助于我们,帮助他来编制这个规划。
通过与刘经理的沟通,以及对公司人力资源状况的调研,我们了解到公司的基本情况如下:
首先是本公司人力资源现状。该公司目前拥有一批具有较高水平的研发人员近100人,其中高级职称的技术人员占19%,中级职称的技术人员约占24%。该能源环境公司高层管理人员20人,平均年龄34岁,本科以上学历占88.8%;技术人员150人(其中研发人员120人),中高级职称占45%。其次,该能源环境公司是隶属于某集团公司的下属企业,近年该集团公司“人才国际化”和“国际化人才”有较大进展,一批曾在国际著名大企业高级管理层任职和从事研发工作的人才开始加入。
我们经过对该公司以上人力资源现状的调研和分析后,认为该公司所属集团公司的人力资源管理工作从整体上看正处于由人事管理体系向现代人力资源管理体系过渡的阶段:
1、该集团人力资源规划体系已初步形成,建立了能够及时、准确、系统反映该公司人力资源整体状况的统计分析体系,以统计分析为基础的战略性人力资源规划已开始启动。
2、该集团统分结合的人力资源招聘体系初步形成,搭建了基于校园、猎头、网络等多渠道的招聘平台,建立了支持、指导各企业自主招聘的制度和机制。
3、该集团人力资源的基础和激励制度已初步形成规范,职位评价、绩效考核、淘汰与晋升、培训等制度已基本形成,指导性的薪酬管理制度已经出台,"内具公平性、外具竞争性"的薪酬体系正在形成。
4、该集团人力资源培训和开发体系已初步建立,职业化水准已达到一定水平。
【华恒智信设计战略规划】
战略目标的确定
为了设计出真正符合该公司的人力资源战略规划,要围绕集团整体发展战略目标,并结合该能源环境公司实际状况创建和完善其人力资源政策和管理体系,打造集团公司的人力资源管理平台,按照不同的发展阶段及实际状况,对集团公司人力资源管理工作进行综合统筹、分级管理、相互协调,使得集团公司与各企业人力资源管理层级形成职责明晰、各司其职的状态,促成人力资源管理的体系化。
在以上“目标牵引”下,建议集团公司建立、健全一整套人力资源管理制度及运行机制,使得个人目标与企业目标达成一致;用“内在动力机制”牵引人才自我发展与提高;用“约束机制”规范人才的职业行为。并通过一系列人力资源管理制度及机制让优秀人才脱颖而出,促成集团公司人力资源整体结构的优化与素质的飞跃。
根据人力资源战略部署及实际需求,逐步引入先进的人力资源管理方法与手段,对原有的各项工作进行改造、完善,全面提升人力资源管理层次,培养一支专业化的人力资源管理队伍。
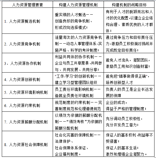
人力资源管理机制的建立

人力资源管理的体系的构建
一、人力资源管理战略的内容
1、明确公司总部与各所属公司企业人力资源管理的关系,建立规范的人力资源管理系统。集团公司人力资源部应搭建集团公司统一的人力资源管理平台,研究特大型企业人力资源管理政策、战略方向及技术方案,为各所属公司提供方向性技术指导。各所属公司在集团总部的统一指导下,结合本企业的实际情况,贯彻执行集团公司设计的人力资源管理方案。
2、科学设置灵活的组织结构、岗位与编制。坚持以市场为导向,结合本企业实际,科学设置能对市场作出快速反应的组织结构。根据组织结构和组织战略目标,动态性设置岗位和编制。
3.、准确及时的人员配置。准备地确定人才来源,建立人才库,构建企业岗位任职资格标准体系,准确盘点本企业人才储备及预测人才需求,及时为相关岗位配置人才。
4、员工能力开发与职业规划。根据企业发展目标及岗位任职资格要求,结合员工的素质与性格特征测评,实施富有针对性的能力开发和职业管理。
5、实施管理职务与关键技术岗位继任计划。根据企业发展目标要求及岗位任职资格标准体系,建立继任计划并实施,为企业发展提供可持续发展的人才保证。
6、分类实施工作绩效管理。逐步由关注过去的绩效考核转向关注发展的绩效管理。根据绩效管理的4W(为什么、做什么、做得怎么样及结果如何管理)本质,引进、完善关键业绩指标(KPI),应用综合平衡记分卡考评各所属部门,应用行事历及目标管理考评员工个体。
7、完善、规范分享成功的激励方案。准确测量核心人才人力资本及业绩贡献,根据企业实际,让技术、智慧、知识、管理等要素参与分配,完善、规范分享成功的激励方案,充分调动员工积极性,让员工与企业共同发展、成长。
8、明确人力资源部及其相关部门的角色定位与职责要求,提升任职者的素质水平。人力资源管理是所有部门和管理人员的职责。人力资源部应根据自己企业的实际情况,明确角色定位(战略伙伴、行政专家、员工领头人、变化的助推剂等四种角色)及职责要求,有针对性地锻炼人力资源管理从业者的素质,促进组织目标的实现。
二、人力资源战略实施步骤

第一阶段:搭建人力资源整体架构,夯实基础管理,引入创新并提升接轨(短期计划:XXXX年---XXXX年)。第一阶段中制定该企业人力资源总体战略政策及目标,构建人力资源管理体系框架,建立综合统筹、分级管理的人力资源管理模式;建立健全人才的引进、……等一系列制度及用人机制,落实现有各项制度,成型一个落实一个;引进合适、有效的现代管理工具及方法,主要包括职位评价工具、人力资源信息管理系统,有针对性地进行人力资源管理人员的技能培训。
第二阶段:系统规划,综合提升,使得人力资源管理达到国际化水平(中期计划:XXXX年---XXXX年)。推进、落实人才资源管理体系中的各分体系建设,确保整个企业的人力资源政策、管理水平的一致性;切实推进各项管理制度的落实、修订及完善,将制度和机制完整、协调地加以执行,不断检视这些制度和机制推行的有效性;对各项现代企业人力资源管理技能、方法加以完善,切合企业的实际需求,做到真正为我所用,发挥其最大效用。
第三阶段:完善升级,实施前瞻性管理,发挥战略牵引作用(长期计划:XXXX年--XXXX年)。对各模块进行升级、维护,探索、引入新的管理模式,进入战略与前瞻性的管理阶段,达到国际先进水平;对各项制度加以修订和升级,形成一套具有国际竞争力和该公司特色的“选、用、考、育、留”人才制度和运行机制;通过管理方法的运用及管理手段的提高,将人力资源管理人员从日常繁琐的事务性工作中摆脱出来,为人力资源战略性、前瞻性工作的展开提供保障。
【华恒智信思考与突破】
战略规划这个词源于希腊的军事用语,该词被引用到企业管理的各个领域,并且受到了国内外众多企业家和学者的关注。人力资源战略规划是为组织的人力资源目标服务、要解决人力资源供需动态平衡问题,同时,它包含了一系列计划,也反映了一系列行动。
当企业进入一个比较稳定发展的阶段,战略是在过往的管理中不断演化形成的。该能源环境公司的人力资源管理战略也是在不断的探索和变革中,慢慢显现的。华恒智信认为,为公司制定战略规划,不是简单的分析和综合就可以得出结论。
战略规划不仅包括企业管理者通过缜密分析后形成的有意构想的战略规划,还有公司在竞争激烈的商业环境中,自然形成的战略理念。因此,华恒智信认为,在为公司制定公司战略时,首先要分析公司一定期限内的稳定环境,预测公司的未来发展前途,为公司制定出有益的战略构想;同时要把握公司所处行业的特点和商业竞争态势,为企业制定出应对剧烈变动时的战略构想。
扫一扫,关注



